А нормальный силовик под проект гугл не выдал? Или самому посчитать и намотать? Под конкретный проект, с медным виточком, как положено. Чтоб не бороть потом фонину и не винить барабашек на местах проживания? )))
Саркастично. Понимаю...

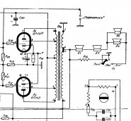
К сожалению, с силовиком пока пусто.
С удовольствием попробовал бы намотать сам, благо доноров хватает.
Проблема с намоточным проводом, у нас в отличии от РФ на каждом углу им не торгуют.
... и добавил:Вообще, этот проект задумывался как последний из комплектующих от радиол и магнитофонов. Но первый мой РР.
После него, либо покупные, либо самодельные трансформаторы буду использовать. Либо вообще нафиг это баловство.