Автор Тема: Мой мини Ректифаер на 6П3С  (Прочитано 28600 раз)

0 Пользователей и 1 Гость просматривают эту тему.

Оффлайн High Hopes Автор темы

  • Опытный
  • ****
  • Сообщений: 931
  • Воля и Разум
Re: Мой мини Ректифаер на 6П3С
« Ответ #180 : Апреля 30, 2021, 21:27:50 »
Оконечник очень влияет на звук и сами ощущения от игры . Со взрослыми лампами и в руках чувствуется мощь от струн . Помню когда то зашёл к другу на точку , там стоял самопальный ректифаер ламповый с транзисторным оконечником ( а может и на какой-то ТДА мощной ) . После нескольких секунд игры его сразу захотелось выключить

Оффлайн Картошка

  • Эксперт
  • *****
  • Сообщений: 1345
  • Отжигаем лампы
Re: Мой мини Ректифаер на 6П3С
« Ответ #181 : Апреля 30, 2021, 22:02:46 »
High Hopes, это как бы камень в мой огород, когда я в теме Сло написал, что 1Вт будут рулить в будущем?))

Оффлайн High Hopes Автор темы

  • Опытный
  • ****
  • Сообщений: 931
  • Воля и Разум
Re: Мой мини Ректифаер на 6П3С
« Ответ #182 : Апреля 30, 2021, 22:24:19 »
Та нет , ничего личного, я даже не читал эту тему )) Читал , что для гитарников лучше всего подходят мощники в классе Д на мосфетах, но такое я делать точно не буду ))
« Последнее редактирование: Апреля 30, 2021, 22:40:45 от High Hopes »

Оффлайн Картошка

  • Эксперт
  • *****
  • Сообщений: 1345
  • Отжигаем лампы
Re: Мой мини Ректифаер на 6П3С
« Ответ #183 : Апреля 30, 2021, 22:58:12 »
Так их вероятно проще купить.  Аудиофилы говорят, что Д лучше передает рок гитару чем лампа А.
Там был спич мой о моде на ламповые одноваттники. А это значит берешь своего домашнего привычного звуком 1Вт и .. на репе или концерте тыкаешь его в обычный аудиоусилок (можно Д) и гит. каб.  или каб. сим и в линию. )))

Оффлайн High Hopes Автор темы

  • Опытный
  • ****
  • Сообщений: 931
  • Воля и Разум
Re: Мой мини Ректифаер на 6П3С
« Ответ #184 : Мая 09, 2021, 11:20:33 »
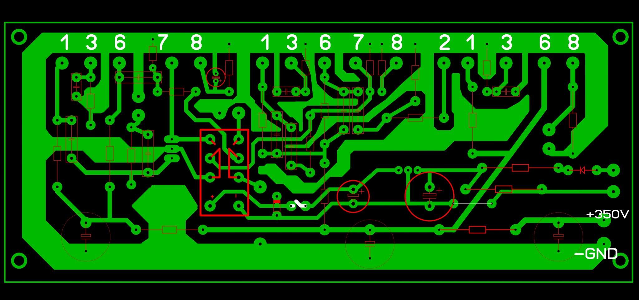
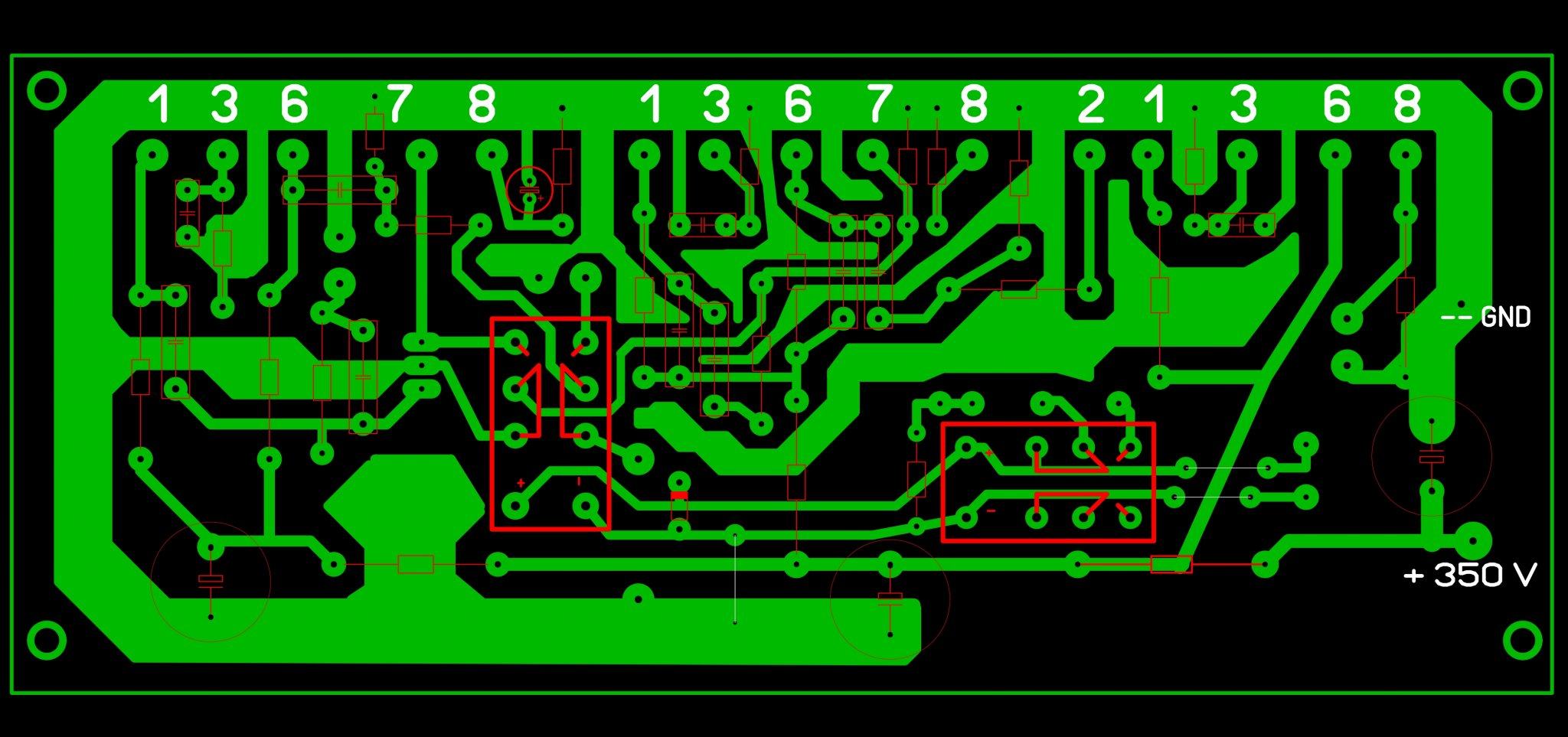
Привет ! Вобщем,кажется я нашёл причину лёгкого фона и гула который есть и на чистом, и на перегрузе в моём усилителе - я немного неправильно развёл землю в преампе. Немного поспешил,недосмотрел. На плате у меня общий минус заходит с противоположной стороны- сразу на первую лампу , и идёт к третей , то есть наоборот.А должно быть последовательно - от 3 к 1 лампе ( если смотреть путь земли) . Я уверен,что причина лёгкого гула именно в этом. Так что я плату подправил, если делать то по новой версии .Вот старая и новая плата. Также в новой плате я добавил второе реле для индикации светодиодами каналов, и шунтирующий резистор 1 М на выходе чистого для устранения щелчков. И удалил схему питания для реле с платы. Куда заходит общий минус на платы обозначено белыми буквами GND
« Последнее редактирование: Мая 09, 2021, 11:24:08 от High Hopes »

Оффлайн tom cat

  • Эксперт
  • *****
  • Сообщений: 1846
  • На мой век металлолома хватит...
Re: Мой мини Ректифаер на 6П3С
« Ответ #185 : Мая 10, 2021, 21:58:43 »
High Hopes- поздравляю!

Оффлайн High Hopes Автор темы

  • Опытный
  • ****
  • Сообщений: 931
  • Воля и Разум
Re: Мой мини Ректифаер на 6П3С
« Ответ #186 : Мая 11, 2021, 11:46:32 »
Спасибо , но с чем поздравлять ?)) Надо разбирать и перепаивать землю на преампе в другой точке , ближе к 3 лампе )). А это уже очень проблематично, не хочу все раскорячивать . В принципе и так работает, а для следующего усилителя я уже доработал плату со всеми этими моментами, плюс соединил преамп и оконечник на одной печатной плате

Оффлайн tube-freak

  • Эксперт
  • *****
  • Сообщений: 1241
  • yo yoda
Re: Мой мини Ректифаер на 6П3С
« Ответ #187 : Мая 11, 2021, 12:24:43 »
А ты уже проверил, что новый вариант - рабочий? в смысле не фонит?

По мне - он тоже не оптимал, шина земли заходит на последний электролит (правильно!), потом идет по всей сигнальной земле (уже не то) и потом идет на первый со входа электролит (сильно неправильно), и на второй.

Шина должна идти строго по электролитам (по порядку от выхода к входу). А сигнальные земли каскадов собираться в местных звездах, каждая у своего электролита. Вот тада будет по науке.

Причем на картинке нарисовано не очень красиво, по хорошему нужно вести анодку и шину земли рядом (для этого хорошо подходят "стоячие" электролиты.
т.е. по хорошему линию анодки нужно опустить вниз, под шину


Оффлайн High Hopes Автор темы

  • Опытный
  • ****
  • Сообщений: 931
  • Воля и Разум
Re: Мой мини Ректифаер на 6П3С
« Ответ #188 : Мая 11, 2021, 14:07:31 »
А ты уже проверил, что новый вариант - рабочий? в смысле не фонит?

По мне - он тоже не оптимал, шина земли заходит на последний электролит (правильно!), потом идет по всей сигнальной земле (уже не то) и потом идет на первый со входа электролит (сильно неправильно), и на второй.

Шина должна идти строго по электролитам (по порядку от выхода к входу). А сигнальные земли каскадов собираться в местных звездах, каждая у своего электролита. Вот тада будет по науке.

Причем на картинке нарисовано не очень красиво, по хорошему нужно вести анодку и шину земли рядом (для этого хорошо подходят "стоячие" электролиты.
т.е. по хорошему линию анодки нужно опустить вниз, под шину

Да, совершенно верно, я это тоже заметил, и исправил уже, вот новая печатка . У вас tube-freak всегда очень грамотные советы и по делу  Хотя я подозреваю что сама топология земли не очень правильная, все сигнальные земли собираются сверху,а электролиты висят снизу , короче это надо всю плату перерисовывать .А вообще-то надо было собирать поготовой проверенной лейке Сло-ректы на 3 канала :pozor: :D
« Последнее редактирование: Мая 11, 2021, 14:15:25 от High Hopes »

Оффлайн High Hopes Автор темы

  • Опытный
  • ****
  • Сообщений: 931
  • Воля и Разум
Re: Мой мини Ректифаер на 6П3С
« Ответ #189 : Июня 19, 2021, 19:38:40 »
Товарищи , ничего не понял... Был в отпуске , 10 дней усилитель не включался , никто к нему не лез это 100%. Сегодня включаю, и слышу гул низкочастотный из динамика , даже при скрученной громкости  . Сразу проверил  ток покоя выходных ламп , и афигел - сильный перекос тока покоя в лампах . На одной 40мА, на другой - 30 мА., перекос около 10 мВ на катодных 1 омниках.
Послее перестановки ламп 6П3С местами ещё больше разница в напряжениях.  Кручение переменника ничего не помогает. Какая причина этому ?  поплыли характеристики самих 6п3с ? Как то не верится, лампы почти новые и подобранные в пару.  Или надо разбирать и смотреть обвязку выходных ламп ? Вообще не понятно что случилось с мощником , до этого усилитель вполне работал , без проблем, играл только на очень слабой громкости .
 
« Последнее редактирование: Июня 19, 2021, 21:39:05 от High Hopes »

Онлайн Валентин Гаврилов

  • Эксперт
  • *****
  • Сообщений: 2435
  • Long live Rock-n-Roll !!
Re: Мой мини Ректифаер на 6П3С
« Ответ #190 : Июня 19, 2021, 21:40:36 »
High Hopes, Без паники!  Выходник в данном случае ни при чем .  Вытащить лампы , проверить наличие регулировки напряжения смещения .   Установить  на максимум минусового .  Покурить :) Вставить лампы и контролируя ток покоя тестером ,  установить  одинаковый ток (пусть 30 мА  для начала) .   Греть лампы с контролем тока на резисторе 1 Ом.

Оффлайн High Hopes Автор темы

  • Опытный
  • ****
  • Сообщений: 931
  • Воля и Разум
Re: Мой мини Ректифаер на 6П3С
« Ответ #191 : Июня 19, 2021, 22:16:07 »
Лампы вынимал , прозвонил тестером на сопротивление между накалом и катодом - ничего нет по нулям . Регулировка смещения работает. Но лампы немного идут в разнос - перекос 10 мА. Регулировка смещения общая , уже жалею что не сделал раздельную на каждую лампу . Следующий такой оконечник буду делать только с раздельной регулировкой , уже даже подправил печатную плату ) .Гул ещё немного есть. Что скажете , можна использовать усилитель при таком перекосе? И где ещё может быть причина ? В самих лампах ?
  PS . Абсолютно одинаковый ТП не выставлялся с самого начала , был незначительный перекос в пару мА. А сейчас он почему-то стал значительный ..
 Сейчас ток покоя выставил  35 мА и 28 мА.
« Последнее редактирование: Июня 19, 2021, 22:30:02 от High Hopes »

Онлайн Валентин Гаврилов

  • Эксперт
  • *****
  • Сообщений: 2435
  • Long live Rock-n-Roll !!
Re: Мой мини Ректифаер на 6П3С
« Ответ #192 : Июня 20, 2021, 06:53:18 »
Разница  в 7 мА  допустима.   А разбежка по току  могла произойти  из-за  изменения  сетевого напр.  при первоначальной установке  и   через 10 дней.  Анодное и сеточное  изменились  ....токи разбежались .   Все настройки желательно производить при  230 VAC  +\- 2% .   

Оффлайн Medvedeff8

  • Ветеран форума
  • ******
  • Сообщений: 3026
  • Слабоумие и отвага!
Re: Мой мини Ректифаер на 6П3С
« Ответ #193 : Июня 20, 2021, 07:12:38 »
1) Проверить номиналы сеточных резисторов (220 кОм и антизвонники тоже), бывает, что уплывают, причем даже на фабричных аппаратах. Лучше всего проверить идентичность напряжения смещения непосредственно на сеточных выводах.
2) Проверить так же резисторы вторых сеток и идентичность напряжений на них.
3) Ток покоя новых ламп имеет свойство уплывать, особенно в первые часы работы он может быть нестабилен, это нормально. Прогрев на накале в течении нескольких часов рекомендуется перед тем, как подбирать лампы в пары, тогда больше шансов, что каскад не перекосит в первые часы работы.

Оффлайн M1g

  • Живу на форуме
  • *******
  • Сообщений: 7216
  • The MUTILATOR
Re: Мой мини Ректифаер на 6П3С
« Ответ #194 : Июня 20, 2021, 08:33:10 »
Ну и резисторы 1 Ом проверить, возможно разбежались от нагрева