Что-то вы слишком часто "поминаете меня в суе" на ГП

. Хотя появляюсь я тут крайне редко...
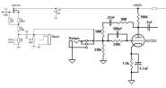
А теперь - касательно петли Дамблейтора. Она кажется такой примитивной, что хочется воскликнуть: "Все тут предельно ясно. Вот я ща ее отмакетирую и заценю!". Как бы не так

. Только соблюдение следующих условий позволит реально оценить ее:
1) эту петлю (как и многое в гитарной технике) нельзя раздербанивать на кусочки под названием Сенд и Ретён. А если разрываете - то адаптируйте к своей задаче с умом, думая о том, почему номиналы в катоде КП и межкаскадка имеют именно такие соотношения;
2) Внимательно смотрим на БЛОК ПИТАНИЯ Дамблейтора и кумекаем, почему питания каскадов сделаны именно так, а не из общей точки, и почему выбраны такие номиналы в РЦ-фильтрах БП;
3) Обеспечение ИМЕННО ТАКИХ питаний (с отклонением в разумных, типовых для этой аппаратуры, пределах 5-7%) - обязательное условие для корректной работы петли;
4) вспоминаем, что такое Дамблейтор конструктивно, где обычно находится, чем и какой длины (аж 4 кабеля) подключается вся система, и ИМЕННО ОТСЮДА делаем вывод о том, для чего РЦ-цепь перед Ретёном (а также - отключаемые брайтики на пот-рах и вообще сама схема);
5) соображаем, что если мы интегрируем эту петлю в аппарат, то придется ввести кое-какие частотные коррекции ВНУТРИ Дамблейтора, а может быть (что нередко делал и сам Дамбл) - и ПЕРЕД Дамблейтором; а заодно - соображаем, как так запитать разрыв от общего БП, но сохранить подход оригинала.
Далее, Дамблейтор не является "прозрачной" петлей. Он, как и все петли, красит звук. Это ни хорошо, ни плохо, это просто его неотъемлемое свойство. ИМХО - разрыв ДОЛЖЕН влиять на звук, поскольку он его готовит к обработке и возврату на усилок, а также сам является частью тракта. И вносимый им окрас является ЖЕЛАТЕЛЬНЫМ, поскольку он должен браться не от балды (не сам по себе, не прилеплен абы куда и абы откуда), а разрабатываться КАК ЧАСТЬ ЕДИНОЙ СИСТЕМЫ, что очень важно!
При соблюдении выше указанных (и вовсе немудреных) условий, мы получим прекрасный буфер, делающий свою работу на отлично. Никакую динамику он не губит (нечем губить), а лишь в нужной степени уплотняет, "готовит" звук. И НЧ не портит (нечем их портить), а то, что дает небольшой срез низов - только на пользу, в гитаре, при правильном кабе, они нафиг не сдались. Звук конечно получает и доп-брейкап или перегруз, как накрутить...Но - тут согласен - эта его черта более применима для клин-кранчевых звуков амеровского толка.
В чистом виде - конечно неприменим для пережатых сильногейнистых модерновых усилков, и это очевидно. Надо что-то другое - Дамблейтор легко адаптируется. Смотрим, к примеру, на Богнер Экстази и понимаем, что это - чуть осовремененная, немного подстроенная под комбинированный Фендеро-Марш-стайл-амп инкарнация Дамблейтора

. Или, к примеру, Солдано Декатон: при ближайшем рассмотрении, если отбросить элементы "параллельности" и сделать эквивалентные преобразования, Посыл получится практически как в Дамблейторе, а Возврат конечно подкорректирован под нужные условия.
Ну а для Марш-стайла и вообще "худосочного" брит-тона - есть отличные варианты на 12AU7. Они действительно более бережно относятся к родному звуку преампа и сигналу обработки. Тем хороши, тем и плохи.