Автор Тема: Обсудим в очередной раз петлю  (Прочитано 154220 раз)

0 Пользователей и 2 Гостей просматривают эту тему.

Оффлайн demonsb

  • Частый посетитель
  • **
  • Сообщений: 109
Re: Обсудим в очередной раз петлю
« Ответ #975 : Декабря 27, 2018, 08:28:26 »
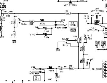
у меня так и сделано мастер после петли я и эксперимент делал ставил переменный резистор вместо 220 к и в принципе можно подобрать уровень когда процессор не перегружается (но на нем тоже есть аналогичные регуляторы - так что для того же ж-мажора он и не обязателен) но потом когда включаешь проц то уровня с выхода процессора уже не хватает почему-то как ни ставь на нем уровень усиления (или у меня с процом чтото не то) и так как петля отключаемая (внутри усилителя) то при отключении петли происходит резкий скачок громкости в большую сторону. Скорей всего проц накрылся (хотя мне его подарили и по сути не особо жалко). Но обычно в петлях есть переключатель чувствительности и я всегда полагал что уменьшение уровеня на выходе сенда обычно компенсируется увеличением усиления на ретурне дабы выровнять уровни громкости при нажатии этой кнопочки. Например вот кусок схемы от тогоже Marshall JVM410 - тут такая кнопочка есть и тут как раз так сделано пусть конечно не усиление в ретурне меняется но все равно громкости хоть выравниваются (переключатель sw1a/b)


Оффлайн tube-freak

  • Эксперт
  • *****
  • Сообщений: 1232
  • yo yoda
Re: Обсудим в очередной раз петлю
« Ответ #976 : Декабря 27, 2018, 09:18:16 »
del...

« Последнее редактирование: Января 24, 2023, 13:31:12 от tube-freak »

Оффлайн ku2

  • Опытный
  • ****
  • Сообщений: 524
  • Санкт-Петербург
Re: Обсудим в очередной раз петлю
« Ответ #977 : Апреля 17, 2019, 20:07:56 »
JCM800..при запитки петли падение напряжения 20 вольт..это нормально или нет ?
(нажмите чтобы показать/спрятать)
« Последнее редактирование: Апреля 18, 2019, 11:00:00 от ku2 »

Оффлайн Crypt

  • Ветеран форума
  • ******
  • Сообщений: 3383
  • Technician
    • MEGATHERION
Re: Обсудим в очередной раз петлю
« Ответ #978 : Апреля 18, 2019, 13:04:18 »
Странно что ты ожидал чего-то другого

Оффлайн Medvedeff8

  • Ветеран форума
  • ******
  • Сообщений: 3023
  • Слабоумие и отвага!
Re: Обсудим в очередной раз петлю
« Ответ #979 : Апреля 19, 2019, 12:29:17 »
Попробуй запитать от точки сразу после дросселя, через гасящий резистор 47 кОм.

Оффлайн ku2

  • Опытный
  • ****
  • Сообщений: 524
  • Санкт-Петербург
Re: Обсудим в очередной раз петлю
« Ответ #980 : Апреля 19, 2019, 13:08:13 »
Попробуй запитать от точки сразу после дросселя, через гасящий резистор 47 кОм.
я пробовал от первого электролита 430v через резистор 68k  и просадки нет никакой ...на петлю приходит 330v..сейчас оставил как было  после первого резистора ....лампы в преде целее будут ;)


Оффлайн Medvedeff8

  • Ветеран форума
  • ******
  • Сообщений: 3023
  • Слабоумие и отвага!
Re: Обсудим в очередной раз петлю
« Ответ #982 : Апреля 20, 2019, 07:07:28 »
ku2, ну дык подбери больший номинал гасящего резистора, что мешает? А смысл посадить напругу на всем преде, если есть подъем накала на КП, то ничего им не сделается...

Оффлайн ku2

  • Опытный
  • ****
  • Сообщений: 524
  • Санкт-Петербург
Re: Обсудим в очередной раз петлю
« Ответ #983 : Апреля 22, 2019, 07:43:44 »
а вот когда включаешь стендбай то на петле напряжение не сразу 300v ...250v а потом растет до 300v в течении секунд 30и ..это от чего ?

Оффлайн Spero_In_Inteligo

  • Живу на форуме
  • *******
  • Сообщений: 8860
  • Код пишу, на досуге на проволоку нажимаю.
Re: Обсудим в очередной раз петлю
« Ответ #984 : Сентября 05, 2021, 20:10:31 »
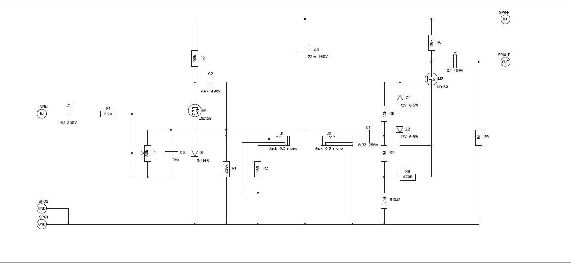
Какая схема все ж таки труЪ?

Эта?

Буду очень признателен, если кто-то поделится печаткой :rolleyes:

Оффлайн Crypt

  • Ветеран форума
  • ******
  • Сообщений: 3383
  • Technician
    • MEGATHERION
Re: Обсудим в очередной раз петлю
« Ответ #985 : Сентября 05, 2021, 21:11:30 »
На той схеме лишь присутствуют идеи, по сути правильные, но в перемешку с ненужностями и в далеком от практического виде. Существует коммерческий образец, оно же может быть доступно в виде кита, если сильно надо.

Еще имеет значение то в каких конкретно условиях предполагается применение - в определенных условиях задача сильно упрощается по сравнению с универсальным решением.

Оффлайн Spero_In_Inteligo

  • Живу на форуме
  • *******
  • Сообщений: 8860
  • Код пишу, на досуге на проволоку нажимаю.
Re: Обсудим в очередной раз петлю
« Ответ #986 : Сентября 06, 2021, 17:34:09 »
На той схеме лишь присутствуют идеи, по сути правильные, но в перемешку с ненужностями и в далеком от практического виде. Существует коммерческий образец, оно же может быть доступно в виде кита, если сильно надо.

Еще имеет значение то в каких конкретно условиях предполагается применение - в определенных условиях задача сильно упрощается по сравнению с универсальным решением.

Кит в принципе интересен (частично укомплектованный, кое что есть уже). Буду держать в уме, если будет удобная логистика - отпишу. Пока сам поковыряюсь. Спасибо)

Оффлайн Crypt

  • Ветеран форума
  • ******
  • Сообщений: 3383
  • Technician
    • MEGATHERION
Re: Обсудим в очередной раз петлю
« Ответ #987 : Сентября 06, 2021, 18:01:59 »
Есть смысл сразу в исток ретурнового каскада ставить 200 - 220 Ом, это уже давно и правильно здесь отмечали.

Оффлайн Spero_In_Inteligo

  • Живу на форуме
  • *******
  • Сообщений: 8860
  • Код пишу, на досуге на проволоку нажимаю.
Re: Обсудим в очередной раз петлю
« Ответ #988 : Сентября 06, 2021, 18:22:16 »
Есть смысл сразу в исток ретурнового каскада ставить 200 - 220 Ом, это уже давно и правильно здесь отмечали.

Ага, поправлю R29(на своей схеме) Спасибо)

Тема большая, я ее смотрел уже после того как что-то чистили по сообщениям/вложениям. Осталось ощущение, что какие-то полезные пояснения также посносили. ???

Оффлайн VladimirCH

  • Новичок
  • *
  • Сообщений: 5
  • GuitarPlayer.Ru fan!
Re: Обсудим в очередной раз петлю
« Ответ #989 : Февраля 12, 2022, 14:49:47 »
Подскажите в схемеhttps://guitarplayer.ru/equipment-craft/obsudim-v-ocherednoj-raz-petlyu/msg9340474/#msg9340474  конденсаторы 1мкф, 470n, и 1р. по напряжению должны быть 400в? Или можно меньше?