Доброго всем времени суток!
Небольшой некропостинг, но, раз уж тут тема есть, то отчего бы и не писать в ней, а не создавать новую.
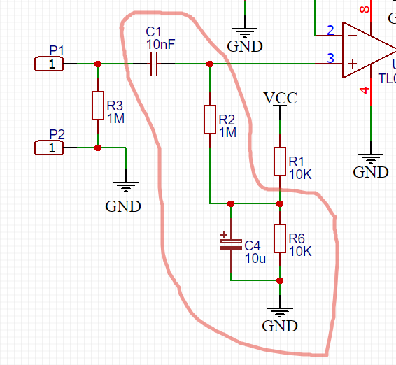
Прочитал все сообщения, уловил определённые моменты и поправил схему вот так:

1) Убрал потенциометр на выходе
2) Добавил его в цепь ОУ для регулировки КУ
3) номиналы рассчитал так, чтобы КУ варьировался от 0.5 до 1.5 примерно.
И вот у меня возникли вопросы, которые я самостоятельно разрешить не смог:
1) выходной резистор (R7) здесь сделал его 10К, но в некоторых схемах встречал и 500к и даже 1М. Вопрос: на что он влияет и как правильно его подбирать?
2) Видел опасения тут на счёт целесообразности использовать R2 и R3 по 1М, и что надо больше, но так и не понял, зачем и что это даёт. Из смежной моей темы про ZVEX HARD ON booster я понял, что чем больше, тем чувствительнее схема будет. Вопрос: правильно ли я понял? И, если нет, то в чём, собственно, подвох?
3) Потенциометр в цепи ОУ подключен в режиме реостата. Видел мнение, что так делать ай-ай-ай и нельзя, чтоб нога в воздухе висела, но мои познания в физике утверждают, что всё фигня и никакой проблемы быть не может. Или я не прав?
Ну и если у кого-то будут советы по модернизации, буду крайне признателен.
Объясню задачу: мне нужен самый тупой, "линейный" бустер, который не будет украшать, насыщать или ещё как-то изменять звук. Нужно лишь слегка приподнимать сигнал из гитары.
Заранее всем больше спасибо!