Автор Тема: Тёплый, ламповый, домашний.  (Прочитано 643620 раз)

0 Пользователей и 2 Гостей просматривают эту тему.

Оффлайн Tony Boom

  • Завсегдатай
  • ***
  • Сообщений: 267
  • GuitarPlayer.Ru fan!
Re: Тёплый, ламповый, домашний.
« Ответ #3735 : Мая 29, 2020, 06:10:20 »
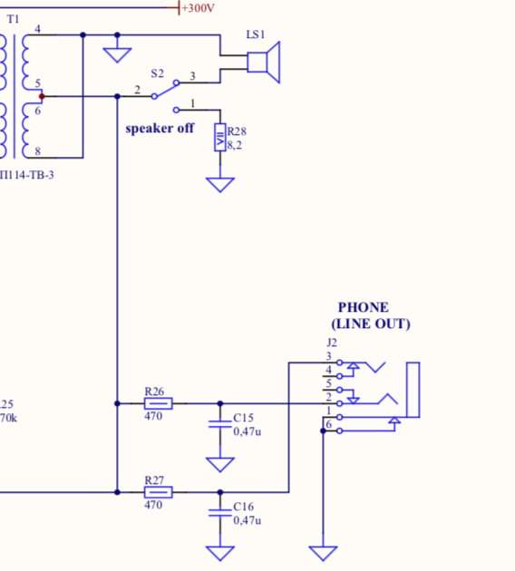
Всем, привет. Вопрос по 44-му. Нужен выход на наушники со спикосимом. Если его приколотить к разрыву, то потеряю презенс, а не хочется. Имеет ли вообще решение такая задача? Или уже все, презенс в мощнике и в наушниках про него можно забыть?

А нельзя попробовать как у Ерасова в Гавроше?

Оффлайн Фендер Гибсонович

  • Эксперт
  • *****
  • Сообщений: 1482
  • Для полного счастья всегда нужна еще одна....
Re: Тёплый, ламповый, домашний.
« Ответ #3736 : Мая 29, 2020, 08:21:53 »
Tony Boom, спасибо, так и надо сделать, и конец останется и презенс. Еще и отключение динамика с нагрузкой - тоже хорошо.
Хм... может еще и ревер впихнуть куда-нибудь в этот усилок, что бы уж совсем от педалей отказаться. Размер увеличится, да и хрен с ним.

Оффлайн ОлегВЛ

  • Эксперт
  • *****
  • Сообщений: 2122
Re: Тёплый, ламповый, домашний.
« Ответ #3737 : Мая 29, 2020, 10:01:39 »
3 Ватта это овер дофига для кабсима твоего может оказаться.  У Пангей есть аттенюация, но там над пускать сигнал через него на нагрузку.

Оффлайн Фендер Гибсонович

  • Эксперт
  • *****
  • Сообщений: 1482
  • Для полного счастья всегда нужна еще одна....
Re: Тёплый, ламповый, домашний.
« Ответ #3738 : Мая 29, 2020, 10:39:55 »
ОлегВЛ, так там на линии-то не 3 ватта.
« Последнее редактирование: Мая 29, 2020, 11:21:47 от Фендер Гибсонович »

Оффлайн ОлегВЛ

  • Эксперт
  • *****
  • Сообщений: 2122
Re: Тёплый, ламповый, домашний.
« Ответ #3739 : Мая 29, 2020, 13:48:22 »
ОлегВЛ, так там на линии-то не 3 ватта.
А понял - это с Гавроша схема. Ну может быть.

Оффлайн Фендер Гибсонович

  • Эксперт
  • *****
  • Сообщений: 1482
  • Для полного счастья всегда нужна еще одна....
Re: Тёплый, ламповый, домашний.
« Ответ #3740 : Мая 30, 2020, 01:47:50 »
Сейчас посмотрел видео на ютубе от Алексея (KulibinBig) про усилок класса D. У него там на 60 Вт, а у меня такой же валяется уже пару лет, только на 30 Вт. Вот теперь снова голову ломаю, может оконечник уже сделать D. Звучит он конечно плосковато, ни каких тебе подгрузов, но с другой стороны и ни каких шумов - все абсолютно чисто, а эквалайзер еще не отменили вроде, да и на самом преде можно много чего накрутить. Размер у моего модуля D - половинка пластиковой карты, но мощь просто лютая. Я первый раз его напрямую соединил, безо всяких потенциометров, что бы посмотреть работает он или нет - так меня звуковой волной от каба чуть не отбросило, оглох на несколько минут.

https://www.youtube.com/watch?v=h52MUTXAu_k&t=1018s

Оффлайн agile

  • Завсегдатай
  • ***
  • Сообщений: 443
  • Let Eat Bee!..
Re: Тёплый, ламповый, домашний.
« Ответ #3741 : Мая 30, 2020, 12:26:00 »
Фендер Гибсонович, Я с таким экспериментировал некоторое время назад. Да, звучит чисто, ровно. Макетил к нему схемы предусиления с темброблоком и без, но так ни на чём и не остановился. До звучания моего лампового комба как до Луны. Тебе -- удачи, дорогой, может что-то толковое смастеришь  ;) ...

Оффлайн Фендер Гибсонович

  • Эксперт
  • *****
  • Сообщений: 1482
  • Для полного счастья всегда нужна еще одна....
Re: Тёплый, ламповый, домашний.
« Ответ #3742 : Мая 30, 2020, 22:43:39 »
agile, сегодня снова его затестировал на предмет звука. Эквалайзер 12 полос навесил, крутил, крутил и ни чего не накрутил. Не знаю... что-то не то и не могу понять, что именно. Вроде все как надо, шума ноль, но радости не доставляет. То верхов слишком много и какой-то звук зудежно-песочный, то звук мутный какой-то если верха убрать... Может это личные предрассудки не дают не предвзято относиться. Вот валяется он у меня уже пару лет и не знаю куда его пристроить. Решил пока отложить решение о его применении.

Оффлайн Виолет Поносов

  • Эксперт
  • *****
  • Сообщений: 1969
    • VarrAmp.com
Re: Тёплый, ламповый, домашний.
« Ответ #3743 : Мая 31, 2020, 17:01:07 »
по классу D - ремонтировал раз басовый комбо TC Electronics ватт на 200 с динамиком 15» - очень странно было эту огромную коробку одной рукой поднимать - весил он всего 15 килограмм. По звуку ровно те же ощущения - громко но чего-то не хватает, как ручки ни крути...

Оффлайн Андрей Барыга

  • Завсегдатай
  • ***
  • Сообщений: 335
  • Если у меня чего-то нет, то оно вам и не нужно.
Re: Тёплый, ламповый, домашний.
« Ответ #3744 : Мая 31, 2020, 19:04:56 »
Виолет Поносов, Цифра - она и есть цифра. Мне Квинов винил 75 года гораздо лучше заходит, чем японский цифровой ремастеринг, хотя там и чище,и типа прозрачней.    Может, ламповый пред сможет немного положение поправить, с тем же Энглом 530 даже транзисторные Бехры звучали гораздо приличней, проверял...

Оффлайн Medvedeff8

  • Ветеран форума
  • ******
  • Сообщений: 3026
  • Слабоумие и отвага!
Re: Тёплый, ламповый, домашний.
« Ответ #3745 : Июня 01, 2020, 10:18:47 »
Картинка Хаос-800
 Добавилась лампа в преде, поэтому пришлось расширить плату и уменьшить расстояние между лампами по длине. Сделал сплошную заливку землей, может, и не надо было)) Транс распух вдвое, с 20 до 40 вт, придется ставить вертикально, делая ухо в шасси. Сзади корпуса планируется выход преда и линейный вход, место есть. Кое-что придется подключать экранированным проводом, это чуть добавит гемора и стоимости. Морда осталась полностью Зеро без изменений. Передние входы -LOW и HIGH.


Вот, опробовал 800-ку в Chaos формате.





На выходе 6н6п, довольно крупный выходник, и все хорошо звучит. Громкий не то слово. Из улучшений - добавил дроссель, и ультрафасты, вместо стандартной диодной сборки. Как результат - полное отсутствие фона. Только шипение. Собрал пока что без петли, но место для нее оставил. Пример звучания:
https://drive.google.com/file/d/1DtuHkW7drx-IxkaSu5hGE9X-DT6pceXP/view?usp=drivesdk
Плавно добавлял гейн от минимуима до максимума.

Оффлайн ОлегВЛ

  • Эксперт
  • *****
  • Сообщений: 2122
Re: Тёплый, ламповый, домашний.
« Ответ #3746 : Июня 01, 2020, 11:50:17 »
Вот, опробовал 800-ку в Chaos формате.

На выходе 6н6п, довольно крупный выходник, и все хорошо звучит. Громкий не то слово. Из улучшений - добавил дроссель, и ультрафасты, вместо стандартной диодной сборки. Как результат - полное отсутствие фона. Только шипение. Собрал пока что без петли, но место для нее оставил.
Плавно добавлял гейн от минимуима до максимума.
Молодчег! А схему, где дроссель поставил можно посмотреть?

Оффлайн Medvedeff8

  • Ветеран форума
  • ******
  • Сообщений: 3026
  • Слабоумие и отвага!
Re: Тёплый, ламповый, домашний.
« Ответ #3747 : Июня 01, 2020, 12:06:01 »
ОлегВЛ, дроссель стоит между двумя емкостями, сразу после диодного моста. То есть, самы обычный CLC фильтр.

Оффлайн ОлегВЛ

  • Эксперт
  • *****
  • Сообщений: 2122
Re: Тёплый, ламповый, домашний.
« Ответ #3748 : Июня 01, 2020, 12:12:46 »
ОлегВЛ, дроссель стоит между двумя емкостями, сразу после диодного моста. То есть, самы обычный CLC фильтр.
Я подумал на выходе перед трансом дроссель, как во взрослых усилителях.

Оффлайн FINikk

  • Ветеран форума
  • ******
  • Сообщений: 4569
  • Санкт-Петербург
Re: Тёплый, ламповый, домашний.
« Ответ #3749 : Июня 01, 2020, 12:29:14 »
Medvedeff8  а какие именно диоды ?