Автор Тема: Ультрабюджетный Marshall JCM 800 EL84 (компактный Mod конструктор)  (Прочитано 93654 раз)

0 Пользователей и 1 Гость просматривают эту тему.

Оффлайн bottle

  • Ветеран форума
  • ******
  • Сообщений: 6388
  • решил включить дурачка
Согласен, но ответа так и не услышал :)
Это допрос? ;D

Оффлайн Zyu

  • Опытный
  • ****
  • Сообщений: 985
  • Кто, кто... В Пальто!
Скорее попытка понять, куда движемся :)

Оффлайн Юрий Борцов

  • Новичок
  • *
  • Сообщений: 57
  • GuitarPlayer.Ru fan!
.
« Ответ #122 : Декабря 19, 2017, 08:38:02 »
.

... и добавил:

 ;D ;D ;D
« Последнее редактирование: Декабря 20, 2017, 00:17:33 от Юрий Борцов »

Оффлайн ku2

  • Опытный
  • ****
  • Сообщений: 524
  • Санкт-Петербург

Оффлайн matrasa

  • Новичок
  • *
  • Сообщений: 15
  • GuitarPlayer.Ru fan!
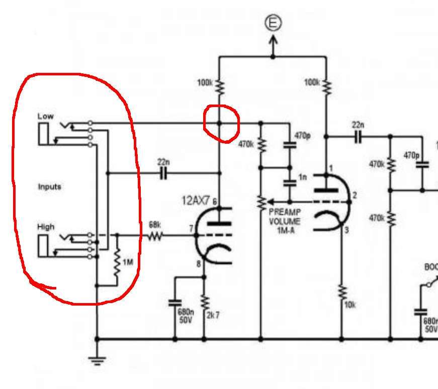
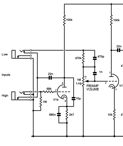
Собираю усилитель с двумя входами впервые. Как это должно работать, там механика какая-то, которая связывает два гнезда и переключает, замыкает контакты? Нифига не могу понять как припаивать разьемы.

Какой-то странный момент возле анода первого каскада. Так и должно быть?

Оффлайн alkuz

  • Ветеран форума
  • ******
  • Сообщений: 4481
  • Зарегистрированный
    • http://
Собираю усилитель с двумя входами впервые. Как это должно работать, там механика какая-то, которая связывает два гнезда и переключает, замыкает контакты? Нифига не могу понять как припаивать разьемы.
Если посмотреть на разъем такого типа, то скорее всего такие вопросы отпадут сами собой  ;)


Какой-то странный момент возле анода первого каскада. Так и должно быть?
Схем 800-го в сети гораздо больше чем очень много. Даже оригинальные заводские схемы из сервис-мануалов можно найти. Почему-бы вместо схемы чьих-то кривых поделок не посмотреть, как эта точка выглядит на оригинальной схеме?
« Последнее редактирование: Ноября 24, 2018, 07:41:27 от alkuz »

Оффлайн Zyu

  • Опытный
  • ****
  • Сообщений: 985
  • Кто, кто... В Пальто!
Так быть не должно.
Сигнал "снимается" с анода\катода первой лампы и через 22н идет на разъём low, оттуда на фильтр и гейн.
соединения с нижней частью 100к быть не должно.
Переключений нет, Вы должны использовать разъёмы с отключаемыми контактами при вводе джека.
Т.О. при использовании джека в разъёме лоу контакт отходит и часть цепи до лоу отключается.

Оффлайн ku2

  • Опытный
  • ****
  • Сообщений: 524
  • Санкт-Петербург
« Последнее редактирование: Ноября 24, 2018, 13:46:05 от ku2 »

Оффлайн JLongenen

  • Завсегдатай
  • ***
  • Сообщений: 328
Не так давно, прежде чем мне в руки попал мой Laney у меня была мыслишка скрафтить себе голову по мотивам Ceriatone 2202 - 80s ROCK 20W - который есть как известно JCM800 со свистелками и перделками.  На мой взгляд более перспективная схема, чем приведённый выше 2204.

* 2202 layout ver2 - dual volt.zip (59.08 КБ - загружено 168 раз.)

Ну а поскольку на этом рисунке в целом и в общем виден рисунок платы, не составило большого труда её перерисовать в любмимом всеми нами Sprint Layout под широкодоступные детали.
Я эту платку в текстолите изготовил, но не проверял, так что  как обычно на свой страх и риск, если найдёте ошибки и где надо будет просверлить новые дырки  -  исправьте и пользуйтесь на здоровье, только скажите нам где и что исправили, а главное зачем.

Малопонятные круги - это заготовки под дырки, чтобы провод можно было продеть через плату.  Диодный мост можно смело выкидывать - это я пытался извращаться с импульсным питанием накала на DC-DC преобразователе.




« Последнее редактирование: Ноября 24, 2018, 15:45:18 от JLongenen »

Оффлайн matrasa

  • Новичок
  • *
  • Сообщений: 15
  • GuitarPlayer.Ru fan!
alkuz, Все-равно не могу допереть. Вот так должно быть?

Хотя нет, так выходит что при втыкании в high, звука вообще не будет. Блин, как это подключаться то должно?
« Последнее редактирование: Ноября 24, 2018, 17:51:08 от matrasa »

Оффлайн Dying Fetus

  • Moderator
  • *****
  • Сообщений: 10308
  • DIYng Fetus
    • http://cathar.ru
matrasa, достаточно взять такое гнездо в руки и всё встаёт на свои места. у гнезда по ШЕСТЬ выводов  :hitrez:

Оффлайн alkuz

  • Ветеран форума
  • ******
  • Сообщений: 4481
  • Зарегистрированный
    • http://
matrasa, ну вот-же, на пару постов выше уже и сериатоновскую лейку приложили. По ней все должно быть понятно  ???




« Последнее редактирование: Ноября 24, 2018, 19:00:07 от alkuz »

Оффлайн akl

  • Живу на форуме
  • *******
  • Сообщений: 8114
  • не шарю ваще
matrasa, в гнездах есть два вида контактов - один неподвижный, другой подвижный (длинный язычок гибкий). без джека они замкнуты. при втыкании джека подвижный гибкий контакт поднимается и перестает быть замкнут с противположным неподвижным.

 смысл в том, что когда ни в одно гнездо не вставлен ни один джек - сетки первого и второго каскадов замкнуты на землю за счет гнезд (второй каскад не напрямую, а через пот громкости и еще резистор с конденсатором)

когда в гнездо лоу втыкается джек - он подрубается к гибкому контакту, поднимая его и отмыкая от другого - в результате сетка второго каскада перестает быть замкнута на землю.

когда джек втыкают в гнездо хай - он одновременно поднимает и тот контакт который замыкает на землю сетку первого каскада и тот кторый замыкает на землю сетку второго каскада.

походу все равно путано объяснил. короче просто смотри на лейку, которую запостил ku2, и делай так же - там длинные гибкие контакты должны быть подключены к сеткам первого и второго каскадов (то есть к резистору 68к у первой лампы и резистору 470к+конденсатор, которые идут на крутилку normal vol)

на самом деле ящитаю, в замыкании на землю одновременно входов и первого и второго каскадов смысла мало, так что можно сделать проще

... и добавил:

щас понял, что эти объяснения не  имеют смысла - понять их гораздо труднее чем просто взять в одну руку гнездо, в другую схему и немного напрячь мозг.
« Последнее редактирование: Ноября 24, 2018, 19:02:51 от akl »

Оффлайн Zyu

  • Опытный
  • ****
  • Сообщений: 985
  • Кто, кто... В Пальто!
akl, дело говорит. Тут надо в руках повертеть

Оффлайн ku2

  • Опытный
  • ****
  • Сообщений: 524
  • Санкт-Петербург
alkuz, Все-равно не могу допереть. Вот так должно быть?

Хотя нет, так выходит что при втыкании в high, звука вообще не будет. Блин, как это подключаться то должно?
средние выводы джека /с обеих сторон / загни и забудь про них .. будет проще разобраться

« Последнее редактирование: Ноября 24, 2018, 19:25:22 от ku2 »