Автор Тема: Bogner Sharp  (Прочитано 102566 раз)

0 Пользователей и 1 Гость просматривают эту тему.

Оффлайн AZG

  • Живу на форуме
  • *******
  • Сообщений: 95731
  • Санкт-Петербург
    • AZG CUSTOM
Re: Bogner Sharp
« Ответ #435 : Декабря 18, 2018, 17:44:34 »
Tander, Могу, но с очередным заказом моих трансов. Продумай параметры и пиши мне.

Оффлайн Tander

  • Ветеран форума
  • ******
  • Сообщений: 3732
    • Efremoff
Re: Bogner Sharp
« Ответ #436 : Декабря 19, 2018, 12:59:26 »
Ок. написал в личку. А - и если можно - примерную цену за трансформатор тоже в личку. )

Оффлайн AZG

  • Живу на форуме
  • *******
  • Сообщений: 95731
  • Санкт-Петербург
    • AZG CUSTOM
Re: Bogner Sharp
« Ответ #437 : Декабря 19, 2018, 13:05:25 »
Tander, Да, видел. Попозже... Плюс надо определиться, ТОР или ТП-30. Второе дешевле будет. Подумай.


Оффлайн Tander

  • Ветеран форума
  • ******
  • Сообщений: 3732
    • Efremoff
Re: Bogner Sharp
« Ответ #438 : Декабря 19, 2018, 13:11:11 »
честно - без разницы. может быть тп30. главное чтобы в 1U влезло. ))

Оффлайн AZG

  • Живу на форуме
  • *******
  • Сообщений: 95731
  • Санкт-Петербург
    • AZG CUSTOM
Re: Bogner Sharp
« Ответ #439 : Декабря 19, 2018, 13:12:17 »
честно - без разницы. может быть тп30. главное чтобы в 1U влезло. ))

Влезает. У меня в галерее реки посмотри...

Оффлайн Tander

  • Ветеран форума
  • ******
  • Сообщений: 3732
    • Efremoff
Re: Bogner Sharp
« Ответ #440 : Декабря 19, 2018, 14:23:09 »
ну знач пусть будет тп30. Параметры  те же, что и в личку прислал (+/-).

Оффлайн AZG

  • Живу на форуме
  • *******
  • Сообщений: 95731
  • Санкт-Петербург
    • AZG CUSTOM
Re: Bogner Sharp
« Ответ #441 : Декабря 19, 2018, 14:33:01 »
Tander,  :good:

Оффлайн vorlicheck

  • Новичок
  • *
  • Сообщений: 41
  • GuitarPlayer.Ru fan!
Re: Bogner Sharp
« Ответ #442 : Января 01, 2019, 07:19:45 »
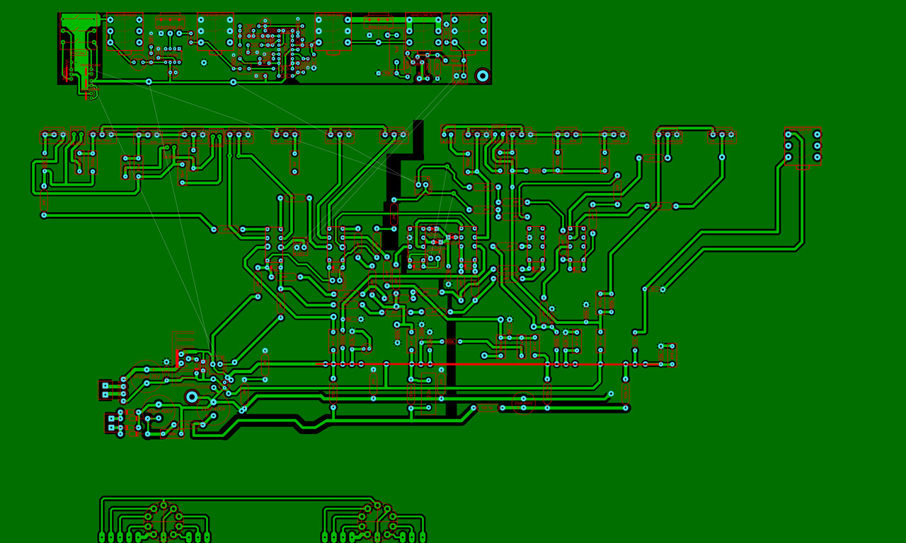
С новым годом, уважаемые форумчане. Вот закончил п.п. проекта по схеме, которую прилагаю. :pozor: Прошу проверить перчатку если кому не лень. Питание реле через перемычки (да...всё понимаю...) громоздко...но как есть.



« Последнее редактирование: Января 01, 2019, 07:33:59 от vorlicheck »

Оффлайн Максим Смелый

  • Опытный
  • ****
  • Сообщений: 562
  • Inmalum
Re: Bogner Sharp
« Ответ #443 : Января 01, 2019, 14:58:18 »
честно - без разницы. может быть тп30. главное чтобы в 1U влезло. ))

f на diytubes есть торы нормальные.

Оффлайн Bulldozerrr

  • Эксперт
  • *****
  • Сообщений: 2936
Re: Bogner Sharp
« Ответ #444 : Января 02, 2019, 06:34:24 »
f на diytubes есть торы нормальные.
Заказывал я.
По моим прикидкам не во всякий одноюнитовый рэк встанет.

Оффлайн tom cat

  • Эксперт
  • *****
  • Сообщений: 1846
  • На мой век металлолома хватит...
Re: Bogner Sharp
« Ответ #445 : Января 23, 2019, 09:33:36 »
Добрый день!
Tander, если еще актуально- могу сегодня в  Митино посетить Транследовскую будку и приобрести тебе необходимые трансы.

Оффлайн Tander

  • Ветеран форума
  • ******
  • Сообщений: 3732
    • Efremoff
Re: Bogner Sharp
« Ответ #446 : Января 23, 2019, 09:48:11 »
я уговорил чела на голову полноценную, так что не актуально. )

Оффлайн tom cat

  • Эксперт
  • *****
  • Сообщений: 1846
  • На мой век металлолома хватит...
Re: Bogner Sharp
« Ответ #447 : Января 23, 2019, 09:56:25 »
Ок, удачи!

Оффлайн Tander

  • Ветеран форума
  • ******
  • Сообщений: 3732
    • Efremoff
Re: Bogner Sharp
« Ответ #448 : Января 23, 2019, 10:12:18 »
 :good:

Оффлайн Mick_20

  • Завсегдатай
  • ***
  • Сообщений: 449
  • я не специально... честно ))
    • Портал игры World of Warships
Re: Bogner Sharp
« Ответ #449 : Марта 14, 2020, 13:06:14 »
На схеме анодка 320 В
У меня после выпрямления 240 В переменки показывает 380 В - пойдет такое напряжение?