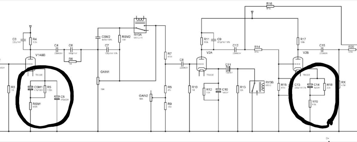
Дотронулся пинцетом до анода 4го триода - пошел вобуд по высоким. Антен...на...,, подумал поциент и начал тыкать по другим анодам, но на других все норм. 
Антенна, но только не та, про которую тут пытались объяснить.
Анод 4-го триода это непосредственно сетка пятого, который КП. Выходное сопротивление 4-го каскада достаточно велико и в разы, если не на порядок, больше, чем сопротивление присоединённой пинцетом антенны в виде человека. Не удивительно, что все помехи, принятые на эту антенну около двух метров роста принимается немало помех, которые и были успешно усилены пятым каскадом и оконечником

Ну а про ёмкость с сетки КП на землю - ну завалили ВЧ, хисс стал меньше. Что удивительного? А вот то, что он исчезает только при соединении с катодом оконечника, а не с землёй непосредственно 5-го каскада на R20 - вот это странно. Или плохой контакт при касании и "так получилось" или повод проверить монтаж например
