Автор Тема: Мой мини Ректифаер на 6П3С  (Прочитано 28514 раз)

0 Пользователей и 1 Гость просматривают эту тему.

Оффлайн tom cat

  • Эксперт
  • *****
  • Сообщений: 1846
  • На мой век металлолома хватит...
Re: Мой мини Ректифаер на 6П3С
« Ответ #75 : Апреля 11, 2021, 16:12:58 »
А мне нравится, шурупы потом заменишь!

Оффлайн High Hopes Автор темы

  • Опытный
  • ****
  • Сообщений: 931
  • Воля и Разум
Re: Мой мини Ректифаер на 6П3С
« Ответ #76 : Апреля 12, 2021, 15:01:20 »
Собрал все в корпус, с нижним экраном из фольги весь фон почти исчез, стало лучше. Только очень напрягают сильные щелчки при выключении . Как их убрать ? Заметил, что при выключении щелчок есть только когда включен лид канал ( реле включено) , когда на клине то щелчка нет при отключении. Может это реле какое то паленое на 24в? И ещё щелчок сильный есть при первом переключении каналов тумблером после первого включения усилителя . Потом уже он пропадает . Хочу разобраться с чем причина , на большой громкости так может и динамик высадить этим щелчком

Оффлайн AZG

  • Живу на форуме
  • *******
  • Сообщений: 95518
  • Санкт-Петербург
    • AZG CUSTOM
Re: Мой мини Ректифаер на 6П3С
« Ответ #77 : Апреля 12, 2021, 15:14:33 »
Так надо подавление щелчков делать. Реле тут роль  играет, но не из-за палености эфемерной.

Плюс надо притяжки контактов и т.п.

Оффлайн High Hopes Автор темы

  • Опытный
  • ****
  • Сообщений: 931
  • Воля и Разум
Re: Мой мини Ректифаер на 6П3С
« Ответ #78 : Апреля 12, 2021, 17:56:20 »
Так надо подавление щелчков делать. Реле тут роль  играет, но не из-за палености эфемерной.
Плюс надо притяжки контактов и т.п.
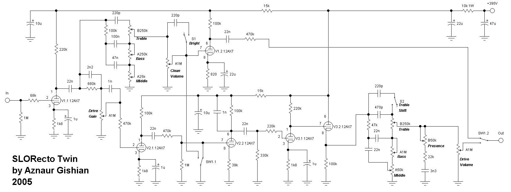
Ну а поподробнее можна ? Как это подавление сделать? В этом я не очень разбираюсь. Схематически у меня преамп по схеме Сло-Ректа -1 ( чистый + лид) , мощник- от 2204 Маршаловский , андока- около 360 В после моста. Единственное отличие от схемы- то что у меня реле  запитано от обмотки для смещения 50В , может в этом причина. Защитный диод паралельно реле есть. Питание реле- от кренки на 24 В, с электролитами перед и после неё .. 
  Делал раньше Сло-Ректу -2 ( на 3 канала) с 4реле -там вообще нет никаких щелчков , собирал преамп СЛО-100 ,на реле тоже нет щелчков, а тут прямо беда. Преамп спаял точно по этой схеме ,подключение реле как на схеме
« Последнее редактирование: Апреля 12, 2021, 17:58:44 от High Hopes »

Оффлайн alkuz

  • Ветеран форума
  • ******
  • Сообщений: 4481
  • Зарегистрированный
    • http://
Re: Мой мини Ректифаер на 6П3С
« Ответ #79 : Апреля 12, 2021, 18:12:22 »
Хлопок кстати, может быть коммутационный, вызванный спецификой запитки реле...
  8)
А если точнее - возьмем для примера схему SRT, которую ты приводишь выше. Если выходное реле при выключении питания переключиться на клин, то там ее встретит потенциал, накопленный на обкладке конденсатора 22n, с выхода чистого. Вот он и хлопок. 
« Последнее редактирование: Апреля 12, 2021, 18:18:37 от alkuz »

Оффлайн AZG

  • Живу на форуме
  • *******
  • Сообщений: 95518
  • Санкт-Петербург
    • AZG CUSTOM
Re: Мой мини Ректифаер на 6П3С
« Ответ #80 : Апреля 12, 2021, 18:41:48 »
High Hopes, Все сделано верно. Но надо подавление делать.

Оффлайн High Hopes Автор темы

  • Опытный
  • ****
  • Сообщений: 931
  • Воля и Разум
Re: Мой мини Ректифаер на 6П3С
« Ответ #81 : Апреля 12, 2021, 19:14:31 »
  8)
А если точнее - возьмем для примера схему SRT, которую ты приводишь выше. Если выходное реле при выключении питания переключиться на клин, то там ее встретит потенциал, накопленный на обкладке конденсатора 22n, с выхода чистого. Вот он и хлопок.
Так.. уже проясняется немного ситуация )) И что же делать ? плата уже распаяная  ??? Почему  тогда уменя нет хлопка в СРТ-2, там же такая же коммутация на реле чистого
« Последнее редактирование: Апреля 12, 2021, 19:17:39 от High Hopes »

Оффлайн alkuz

  • Ветеран форума
  • ******
  • Сообщений: 4481
  • Зарегистрированный
    • http://
Re: Мой мини Ректифаер на 6П3С
« Ответ #82 : Апреля 12, 2021, 19:17:31 »
High Hopes, я не помню, чтобы ты схему конкретно своего аппарата показывал. Если по аналогии, для начала просто притянуть к земле этот вывод попробуй.

Оффлайн High Hopes Автор темы

  • Опытный
  • ****
  • Сообщений: 931
  • Воля и Разум
Re: Мой мини Ректифаер на 6П3С
« Ответ #83 : Апреля 12, 2021, 19:23:05 »
Точно, спасибо большое! 1 мОм хватит для привязки на землю ? Теперь увидел разницу- в СРТ-2 есть переменник громкости после выхода чистого, а в СРТ-1 нет его. Через него и сливается потенциал на землю. Так что попробую притянуть к земле 22 нФ
 Припаял резистор 750 кОм с выхода 22 нФ на землю , и щелчок пропал,спасибо всем за советы !!!
« Последнее редактирование: Апреля 12, 2021, 20:14:47 от High Hopes »

Оффлайн bottle

  • Ветеран форума
  • ******
  • Сообщений: 6388
  • решил включить дурачка
Re: Мой мини Ректифаер на 6П3С
« Ответ #84 : Апреля 13, 2021, 11:35:32 »
Точно, спасибо большое! 1 мОм хватит для привязки на землю ?..
Можно больше :)

Оффлайн High Hopes Автор темы

  • Опытный
  • ****
  • Сообщений: 931
  • Воля и Разум
Re: Мой мини Ректифаер на 6П3С
« Ответ #85 : Апреля 13, 2021, 13:51:28 »
750 к как раз нормально. Ещё заметил , что добавив этот резистор, клин стал более правильным, появился обьём, и регулировка гейна на клине стала адекватнее.
 теперь ещё есть одна неприятность- сразу после включения, громко шуршит регулятор Мастер громкости перед самим оконечником, потом этот шорох пропадает . Все поты я ставил новые , подозреваю что это тоже связано с потенциалом на входном конденсаторе перед оконечником. но как его побороть ? Вход же землится через этот Мастер 1мОм
« Последнее редактирование: Апреля 13, 2021, 14:13:56 от High Hopes »

Оффлайн hellslayer

  • Эксперт
  • *****
  • Сообщений: 1966
  • Зарегистрированный
Re: Мой мини Ректифаер на 6П3С
« Ответ #86 : Апреля 14, 2021, 11:34:52 »
High Hopes,
пот гейна   на 250к или 1м ?

Оффлайн AZG

  • Живу на форуме
  • *******
  • Сообщений: 95518
  • Санкт-Петербург
    • AZG CUSTOM
Re: Мой мини Ректифаер на 6П3С
« Ответ #87 : Апреля 14, 2021, 11:38:37 »
Если по СРТ, то А1М  ???

Оффлайн High Hopes Автор темы

  • Опытный
  • ****
  • Сообщений: 931
  • Воля и Разум
Re: Мой мини Ректифаер на 6П3С
« Ответ #88 : Апреля 14, 2021, 17:52:20 »
Пот гейна на 1Мом ,но если честно,толку от этого мало, регулировка адекватная только до половины , потом гейн особо не растёт уже. Думаю кстати поменять на 500 К . А разве это может влиять на шуршание мастер громкости ??? На чистом же тоже шуршит, без разницы . Шуршание сильное сразу после включения ампа, потом пару раз покрутив оно пропадает, мне кажется что это из-за наличия какого-то постоянного напряжения на выводах Мастер громкость , но откуда оно, если до и после стоят разделительные конденсаторы
« Последнее редактирование: Апреля 14, 2021, 17:58:09 от High Hopes »

Оффлайн Алексей Ф

  • Эксперт
  • *****
  • Сообщений: 2261
  • GuitarPlayer.Ru fan!
Re: Мой мини Ректифаер на 6П3С
« Ответ #89 : Апреля 14, 2021, 19:35:07 »
Ну так приземливход ум и послушай