Автор Тема: Peavey 5150 проект  (Прочитано 42742 раз)

0 Пользователей и 1 Гость просматривают эту тему.

Оффлайн Dying Fetus

  • Moderator
  • *****
  • Сообщений: 10306
  • DIYng Fetus
    • http://cathar.ru
Re: Peavey 5150 проект
« Ответ #225 : Ноября 30, 2018, 11:51:51 »
Пришел комбо 5150 на ремонт, заказывайте что с него снять и где его изучить:)

сними трансформаторы и подари  :crazy:

Оффлайн RebelsLG Автор темы

  • Опытный
  • ****
  • Сообщений: 807
Re: Peavey 5150 проект
« Ответ #226 : Ноября 30, 2018, 14:56:40 »
Э не, только данные:)

... и добавил:

Кстати платы показались дишманскими, и текстолит тонкий и паяльная маска еле еле оттенок дает)

... и добавил:

Хотя вру, платы 1.5мм, норм:)
« Последнее редактирование: Ноября 30, 2018, 15:15:44 от RebelsLG »

Оффлайн GDR

  • Новичок
  • *
  • Сообщений: 30
Re: Peavey 5150 проект
« Ответ #227 : Декабря 25, 2018, 20:19:46 »
Можно вклинюсь в эту тему со своей проблемой?

Я пытаюсь довести до ума преамп по мотивам 5150. В основе схема от Sancho. Изменения от его схемы - нет спикерсимулятора, выходной повторитель на irf840, изменено питание - по отдельному rc фильтру на 2 триода.

Основа платы взята с guitar-gear, добавлен отдельный темброблок на чистый канал.

Проблема - небольшой фон в грязных каналах. Фон меняется от небольшого до сильного, в зависимости от положения вилки в розетке.
(небольшим я считаю его по сравнению с моей копией по мотивам soldano slo, где при тех же условиях фона нет, а есть небольшое шипение ламп).
Фон полностью пропадает, если заземлить сетку 2-го триода (после 470к). Если сажать на землю сам сеточный 470к, то фон не пропадает, а немного уменьшается высокочастотная его составляющая. Соответственно я делаю вывод, что насасывает именно этот резистор.

Я пробовал этот резистор 470к подпаивать прямо на панельку экранированным проводом, заземленным со стороны платы, но это не дало эффекта.

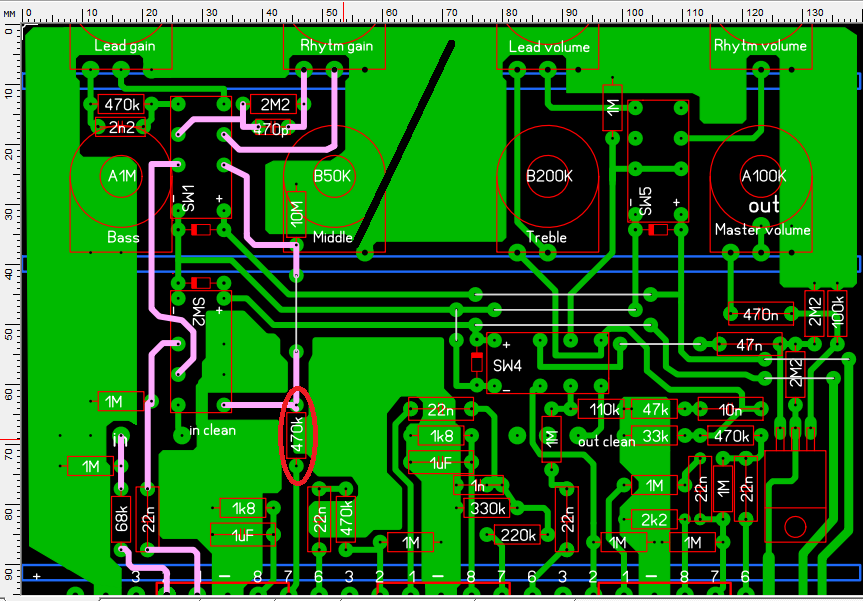
Прикладываю схему и фрагмент платы, с выделенными дорожками от входа до 2 триода.

Что можете посоветовать?






Оффлайн RebelsLG Автор темы

  • Опытный
  • ****
  • Сообщений: 807
Re: Peavey 5150 проект
« Ответ #228 : Декабря 27, 2018, 09:04:51 »
GDR, помню у меня было тоже самое, резистор этот ловил прям много фона, как это ушло или в чем была проблема я что то не помню. У тебя преамп "наглухо" заэкранирован в корпусе или одна плоскость открыта (как обычное шасси усилителей)?
« Последнее редактирование: Декабря 27, 2018, 09:14:13 от RebelsLG »

Оффлайн GDR

  • Новичок
  • *
  • Сообщений: 30
Re: Peavey 5150 проект
« Ответ #229 : Декабря 27, 2018, 21:02:12 »
Привет. У меня эта плата в корпусе gainta b011. Верхняя часть платы на момент отладки открыта. Я пробовал полностью закрывать корпус, но по-моему немного фона было. Сейчас на момент доводки корпус открыт. Плата землится на корпус в одной точке - от минуса первого фильтрующего конденсатора.

Мне хочется понять суть - в правильном направлении я копаю или нет. Я рассуждают так - если я заземляю сетку 2 триода и абсолютно все шумы включая белый пропадают, а затем заземляю  резистор 470к, а фон не проходит, то причина именно в экранировке этого резистора.

Оффлайн Tuvalu

  • Опытный
  • ****
  • Сообщений: 592
  • GuitarPlayer.Ru fan!
Re: Peavey 5150 проект
« Ответ #230 : Декабря 27, 2018, 23:34:27 »
Мне хочется понять суть - в правильном направлении я копаю или нет. Я рассуждают так - если я заземляю сетку 2 триода и абсолютно все шумы включая белый пропадают, а затем заземляю  резистор 470к, а фон не проходит, то причина именно в экранировке этого резистора.
Совсем необязательно. Может и так: на сетку триода наводится э.м. поле помех. Вы коротите резистор, но таже коротится и сетка, поэтому пропадает фон. Попробуйте хорошо заэкранировать сеточные цепи и саму лампу.
« Последнее редактирование: Декабря 27, 2018, 23:36:09 от Tuvalu »

Оффлайн RebelsLG Автор темы

  • Опытный
  • ****
  • Сообщений: 807
Re: Peavey 5150 проект
« Ответ #231 : Декабря 28, 2018, 07:04:15 »
GDR

Это все не очень просто. Действительно второй триод может работать как антена. Недавно был на ремонте Yerasov GTA-15 первой версии. Сразу обратил внимание почему то вся обвязка цепей volume и tone паяна на отдельной плате которая помещена в сторонку и к ней идут экранированные провода непосредственно от потенциометров и от ламповой панели. На основной плате были места под эти элементы и я решил перепаять их туда. Звук стал как то прозрачнее чуть, но аппарат стал ловить радио на шнур, а в нулевом положении регулятора громкости даже без шнура:) Плата разведена правильно и придраться там обычному рядовому электронщику вроде бы не к чему. Но не работало и они придумали такое решение. Плюс ко всему, как и в моих проектах, шасси этого Ерасова обязательно должно быть заэкранировано наглухо задней деревянной панелью, обклеенной фольгой, иначе аппарат аналогично моим ловит наводки от силовика.

Что отдельно могу сказать аппараты именитых брендов, которые проходили через мои руки, отлично работают без всякой экранировки. В том числе и последний прошедший через меня Peavey 5150 у которого платы даже не имеют заливку землей! Не ловит фон даже если выпрямить букву "П" (у него три основные платы, соединенные перемычками, и находятся под углом 90 градусов друг к другу, образуя букву "П"). Фото могу выложить подробные кому интересно:)

Оффлайн Anatoly Avlet

  • Частый посетитель
  • **
  • Сообщений: 190
  • GuitarPlayer.Ru fan!
Re: Peavey 5150 проект
« Ответ #232 : Декабря 28, 2018, 08:58:53 »
GDR, проведите такой эксперимент: посадите левый по схеме вывод R71 на землю и сравните уровень фона для штатного значения R71 и увеличенного в два раза. Если фон увеличится, то наводка на всю цепь: резистор-дорожка-провод-сетка лампы (на резистор в меньшей степени).
Эквивалент этой цепи - земля-резистор-проводник, висящий в воздухе (входное сопротивление сетки практически бесконечно). Наводимый на проводник ток создает падение напряжения на резисторе (R*I). Резистор большой, поэтому и напряжение большое. Все это усиливается.

Потом можно припаять не очень длинный провод на сетку и перемещая его при помощи диэлектрической палочки, определить место, откуда идет фон. Даже лучше взять кусочек коаксиала, заземлить экран с одной стороны, а с другой припаять пятак и им искать.
Но это все для случая, когда помеха емкостная, то есть "идет по воздуху". На это указывает Ваше замечание, что фон зависит от положения вилки в розетке, то есть зависит от того, с какой стороны на транс приходит фаза, а с какой ноль.

Еще поставьте емкости на выход 78хх, они могут возбуждаться на ВЧ, но это уже другая тема.

Оффлайн tube-freak

  • Эксперт
  • *****
  • Сообщений: 1241
  • yo yoda
Re: Peavey 5150 проект
« Ответ #233 : Декабря 28, 2018, 10:01:11 »
Покажите, как разведены земли/подвод питания к электролитам.

И как питание от них подведено к плате.
« Последнее редактирование: Декабря 28, 2018, 10:04:56 от tube-freak »

Оффлайн GDR

  • Новичок
  • *
  • Сообщений: 30
Re: Peavey 5150 проект
« Ответ #234 : Декабря 28, 2018, 11:19:05 »
Вечером постараюсь выложить фото платы. Там конечно ещё тот ад.

Оффлайн Алексей Ф

  • Эксперт
  • *****
  • Сообщений: 2261
  • GuitarPlayer.Ru fan!
Re: Peavey 5150 проект
« Ответ #235 : Декабря 28, 2018, 11:57:31 »
GDR
...В том числе и последний прошедший через меня Peavey 5150 у которого платы даже не имеют заливку землей! Не ловит фон даже если выпрямить букву "П" (у него три основные платы, соединенные перемычками, и находятся под углом 90 градусов друг к другу, образуя букву "П"). Фото могу выложить подробные кому интересно:)

Да да. Очень интересно взглянуть на 5150 с платами буквой П ))

... и добавил:

Там конечно ещё тот ад.
Вот там наверное причина и спряталась ))

Оффлайн AZG

  • Живу на форуме
  • *******
  • Сообщений: 95511
  • Санкт-Петербург
    • AZG CUSTOM
Re: Peavey 5150 проект
« Ответ #236 : Декабря 28, 2018, 12:34:44 »
Алексей Ф, Все комбы 5150 с П аналогично Классик 30 и т.п. бредятине! гуглится легко!

Оффлайн Алексей Ф

  • Эксперт
  • *****
  • Сообщений: 2261
  • GuitarPlayer.Ru fan!
Re: Peavey 5150 проект
« Ответ #237 : Декабря 28, 2018, 12:49:42 »
Комбо, я и забыл про них )

Оффлайн AZG

  • Живу на форуме
  • *******
  • Сообщений: 95511
  • Санкт-Петербург
    • AZG CUSTOM
Re: Peavey 5150 проект
« Ответ #238 : Декабря 28, 2018, 12:52:36 »
Алексей Ф,  :crazy:

Оффлайн Алексей Ф

  • Эксперт
  • *****
  • Сообщений: 2261
  • GuitarPlayer.Ru fan!
Re: Peavey 5150 проект
« Ответ #239 : Декабря 28, 2018, 12:56:04 »
Да комбо 5150 и не заходят почти, не мудрено... Головы и классики - эти регулярно