Автор Тема: Обсудим в очередной раз петлю  (Прочитано 156847 раз)

0 Пользователей и 1 Гость просматривают эту тему.

Оффлайн Spero_In_Inteligo

  • Живу на форуме
  • *******
  • Сообщений: 8950
  • Код пишу, на досуге на проволоку нажимаю.
Re: Обсудим в очередной раз петлю
« Ответ #1215 : Декабря 24, 2023, 22:34:44 »
Цены неплохие, буду иметь виду, если что ещё понадобиться. Один пот нет смысла брать там.

Один пот да, немного смысла тащить.

http://diy-tubes.ru/index.php?route=product/product&path=25_32&product_id=141

и т.д. ;)

Оффлайн Cornhol

  • Завсегдатай
  • ***
  • Сообщений: 391
Re: Обсудим в очередной раз петлю
« Ответ #1216 : Декабря 24, 2023, 23:44:23 »
Spero_In_Inteligo, много там всего интересного, подзавис...

На данный момент остановился на 150к на входе ретёрна (вмеcте с подстроечником), и 7.5М в ОС.
Кстати, кондёр в ОС теперь нехило так высокие подрезает, особенно ближе к 5 кГц. Выкинул его совсем. Как он влиял на ВЧ со старыми номиналами резисторов не проверил.

Оффлайн Geezer

  • Живу на форуме
  • *******
  • Сообщений: 12887
  • Atypique
Re: Обсудим в очередной раз петлю
« Ответ #1217 : Декабря 25, 2023, 01:45:15 »
Цитировать
Кстати, кондёр в ОС теперь нехило так высокие подрезает, особенно ближе к 5 кГц

"О, сколько нам открытий чудных готовит просвещенья дух" - будучи вооружённым обыкновенным осциллом :)

Оффлайн Alex_SG

  • Живу на форуме
  • *******
  • Сообщений: 7526
  • хейтер и пессимист :crazy:
Re: Обсудим в очередной раз петлю
« Ответ #1218 : Декабря 25, 2023, 01:54:00 »
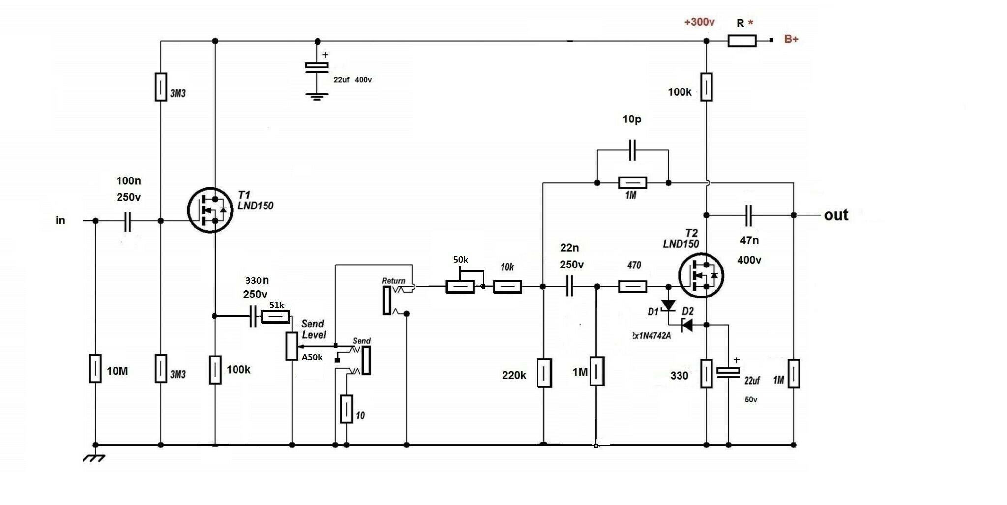
Cornhol, Ну а чего удивляться то? 7,5МОм и 10 пик дают частоту среза 2123Гц, естественно, что ближе к 5кГц там мало чего останется.
И для чего нужен осциллограф, чтобы это выяснить - совершенно не понятно ??? Geezer, ;)

... и добавил:

Как он влиял на ВЧ со старыми номиналами резисторов не проверил.
А чего проверять то? со старыми (1М) номиналами частота среза была в 7,5 раза выше, то есть 15922Гц. Ну и в гитарном диапазоне такая петля не влияла на звук совершенно никак :)
« Последнее редактирование: Декабря 25, 2023, 01:56:03 от Alex_SG »

Оффлайн Outdoor

  • Новичок
  • *
  • Сообщений: 56
  • GuitarPlayer.Ru fan!
Re: Обсудим в очередной раз петлю
« Ответ #1219 : Декабря 25, 2023, 04:12:26 »
tube-freak, Мнда... 220к нужен как утечка для входа. Ну выкини и что дальше? Пользуемся выходным сопротивлением эффекта? А если там 5 или даже 10 метров кабеля? Давайте все же не отрываться от реалии...
AZG, можете объяснить, какая связь между длиной кабеля и наличием/отсутствием этого резистора 220 кОм?

Оффлайн Rolly

  • Живу на форуме
  • *******
  • Сообщений: 9077
  • Мнение - не повод получить пулю сразу.
Re: Обсудим в очередной раз петлю
« Ответ #1220 : Декабря 25, 2023, 08:22:11 »
Кстати, насчёт входного, ООС и усиления ретурна подумал тут

Оффлайн tube-freak

  • Эксперт
  • *****
  • Сообщений: 1250
  • yo yoda
Re: Обсудим в очередной раз петлю
« Ответ #1221 : Декабря 25, 2023, 09:04:16 »
tube-freak, Мнда... 220к нужен как утечка для входа. Ну выкини и что дальше? Пользуемся выходным сопротивлением эффекта? А если там 5 или даже 10 метров кабеля? Давайте все же не отрываться от реалии...
Там мегаОм есть для утечки. А 220к разделен еще кондером, утечка туда не "протечёт"

Оффлайн AZG

  • Живу на форуме
  • *******
  • Сообщений: 95655
  • Санкт-Петербург
    • AZG CUSTOM
Re: Обсудим в очередной раз петлю
« Ответ #1222 : Декабря 25, 2023, 09:54:51 »
220к и 2М разницу не видите? Оооо! не думал, что так запущено.

Оффлайн tube-freak

  • Эксперт
  • *****
  • Сообщений: 1250
  • yo yoda
Re: Обсудим в очередной раз петлю
« Ответ #1223 : Декабря 25, 2023, 10:48:21 »
Вопрос был по этой схеме.
Я правда на столько запущен, что не вижу тут разницы между 220к и 2Мег.
Я тут даже 2ух Мег не вижу.

Эти 220к тут не нужны.
И номинал резистора с затвора тоже не влияет практически ни на что.
От 100к до десятка мегОм - ставь, что есть под рукой. Чтоб биас току затвора было куда иттить.

Оффлайн Cornhol

  • Завсегдатай
  • ***
  • Сообщений: 391
Re: Обсудим в очередной раз петлю
« Ответ #1224 : Декабря 25, 2023, 10:59:46 »
А может эти 220к совместно с резистором ОС образуют делитель для подачи этой самой ОС на вход?

Rolly, А какие примерно пределы у R*?

Оффлайн Outdoor

  • Новичок
  • *
  • Сообщений: 56
  • GuitarPlayer.Ru fan!
Re: Обсудим в очередной раз петлю
« Ответ #1225 : Декабря 25, 2023, 11:35:00 »
А может эти 220к совместно с резистором ОС образуют делитель для подачи этой самой ОС на вход?

Rolly, А какие примерно пределы у R*?
Не получится там делитель, там практически виртуальный 0. См. тему про "Знатоки формул бла-бла", здесь аналогичный случай.

Я бы посоветовал R* примерно 33 кОм, параллельно ему подключить последовательную цепочку - потенциометр (подстроечник) 100 кОм и 10...47 мкФ - получится регулировка усиления в широких пределах, примерно от 3-х до нескольких десятков. Преимущество такой схемы в том, что после подстройки К ус в ней не будет излишнего усиления, которое в базовой схеме пытались давить реостатом на входе кривым способом.

И самое главное, надо подобрать истоковый резистор (тот, что 330 Ом) так, чтобы на стоке было примерно 2/3 напряж. питания. А ещё лучше, по симметричному ограничению на стоке.
Ну и напоследок, 220 кОм на входе лишний, он только снижает Rвх (непонятно, зачем) и больше ничего.
« Последнее редактирование: Декабря 25, 2023, 11:43:47 от Outdoor »

Оффлайн Rolly

  • Живу на форуме
  • *******
  • Сообщений: 9077
  • Мнение - не повод получить пулю сразу.
Re: Обсудим в очередной раз петлю
« Ответ #1226 : Декабря 25, 2023, 12:01:34 »
Cornhol, от нескольких килоОм до десятков килоОм. Если есть потенциометр например 20к, то поставить его реостатом, выставить уровень усиления и заменить на ближайший постоянный номинал.

... и добавил:

Ну и напоследок, 220 кОм на входе лишний, он только снижает Rвх (непонятно, зачем) и больше ничего.
Без петли ОС, как сейчас, он будет привязкой потенциала.
« Последнее редактирование: Декабря 25, 2023, 12:03:07 от Rolly »

Оффлайн tube-freak

  • Эксперт
  • *****
  • Сообщений: 1250
  • yo yoda
Re: Обсудим в очередной раз петлю
« Ответ #1227 : Декабря 25, 2023, 12:07:52 »
Кстати, насчёт входного, ООС и усиления ретурна подумал тут
Такая версия вполне рабочая, но как всегда в жизни... имеет достоинства и недостатки.
Она высокоОмна, это да. Но в ней полное напряжение на входе, она сильно нелинейней, чем исходная. Если даже Глубина ООС одинакова, та, что "инвертом" будет линейней, там на затворе "ноль", емкость миллера не модулируется.
Зато исходная (ничего кривого там нет)  как и все инверты имеет ограничение -  входное сопротивление выставляется последовательным резистором. Доп. шум и небольшое входное...плюс усиление каскада зависит от выходного сопр. источника

В ламповых петлях я выбираю с резистором в катоде. Там искажения красивые ;).
С лнд - инвертом
« Последнее редактирование: Декабря 25, 2023, 12:12:21 от tube-freak »

Оффлайн Outdoor

  • Новичок
  • *
  • Сообщений: 56
  • GuitarPlayer.Ru fan!
Re: Обсудим в очередной раз петлю
« Ответ #1228 : Декабря 25, 2023, 12:11:09 »
Цитата: Rolly
Без петли ОС, как сейчас, он будет привязкой потенциала.
Если имеется ввиду привязка к земле вх. конденсатора (для уменьшения щелчков при коммутации), то его лучше увеличить раз в 5...10 (1...2,2 МОм), чтобы не снижать Rвх.
« Последнее редактирование: Декабря 25, 2023, 12:15:02 от Outdoor »

Оффлайн Rolly

  • Живу на форуме
  • *******
  • Сообщений: 9077
  • Мнение - не повод получить пулю сразу.
Re: Обсудим в очередной раз петлю
« Ответ #1229 : Декабря 25, 2023, 13:21:31 »
Не получится там делитель, там практически виртуальный 0. См. тему про "Знатоки формул бла-бла", здесь аналогичный случай.
Получится, вот тут по ссылке вполне наглядно для случая параллельной ОС, делитель будет определять "бета"

Смотря какая... https://digteh.ru/Sxemoteh/OS/

Итого посчитаем: усиление каскада без ОС по напряжению "К" около 200, входное без ОС пусть (220к||1М) ~ 180к

180/(1+180/(180+1000)*200) ~ 5,7 кОм плюс 10к с гнезда ~ 16 кОм

С учётом завышения КУ в рассчёте, измерения вполне правдоподобны. Вот эти 5,7 кОм при разумных номиналах при такой схеме выше 10 кОм врядли получится поднять.

... и добавил:

Rolly, А какие примерно пределы у R*?
Посчитал, оценочно получилось около 15к у дорисованного мной резистора. На всякий случай уточню, что он в общем случае не равен подборному резистору в анодке.
« Последнее редактирование: Декабря 25, 2023, 14:00:17 от Rolly »